Skip to main content
Advertisement
  • Loading metrics

Modulation of sensory perception by hydrogen peroxide enables Caenorhabditis elegans to find a niche that provides both food and protection from hydrogen peroxide

Abstract

Hydrogen peroxide (H2O2) is the most common chemical threat that organisms face. Here, we show that H2O2 alters the bacterial food preference of Caenorhabditis elegans, enabling the nematodes to find a safe environment with food. H2O2 induces the nematodes to leave food patches of laboratory and microbiome bacteria when those bacterial communities have insufficient H2O2-degrading capacity. The nematode’s behavior is directed by H2O2-sensing neurons that promote escape from H2O2 and by bacteria-sensing neurons that promote attraction to bacteria. However, the input for H2O2-sensing neurons is removed by bacterial H2O2-degrading enzymes and the bacteria-sensing neurons’ perception of bacteria is prevented by H2O2. The resulting cross-attenuation provides a general mechanism that ensures the nematode’s behavior is faithful to the lethal threat of hydrogen peroxide, increasing the nematode’s chances of finding a niche that provides both food and protection from hydrogen peroxide.

Author summary

One of the most common lethal threats that nematodes encounter is hydrogen peroxide, which is produced by a wide variety of microorganisms. In this microbial battlefield, how do nematodes find a niche that provides the food and safety necessary for growth and reproduction? In the present study, we developed a model ecosystem to study the behavioral mechanisms that enable the nematode C. elegans to find those niches. We found that C. elegans adjust their behavior to find bacterial communities that provide protection from hydrogen peroxide. Hydrogen peroxide and bacteria had opposing effects on the activity of sensory neurons that modulate the nematode’s locomotion towards bacteria and away from hydrogen peroxide. The diminished perception of bacteria unable to degrade hydrogen peroxide in the environment represents a general mechanism enabling nematodes to leave environments where the bacterial community does not provide them and their future progeny with sufficient protection from hydrogen peroxide.

Introduction

To grow and reproduce in an ever-changing natural environment, animals must adjust their behavior to find both food and safety. Animals co-evolved in close association with complex bacterial communities that can remodel both the animals’ behavior and their environment [1,2]. Because of this complexity, our understanding of the evolution of the mechanisms that adjust animal behavior to enable them to find food and safety in variable environments remains limited [3]. In the present study, we developed a model ecosystem to determine how the environment-dependent sensory perception of the natural bacterial community enables Caenorhabditis elegans nematodes to adjust their behavior and find a niche that provides both food and protection from hydrogen peroxide.

Hydrogen peroxide (H2O2) is the most common chemical threat in the microbial battlefield [4]. Bacteria, fungi, plants, and animal cells have long been known to excrete H2O2 to attack prey and pathogens [5,6]. H2O2 is also a byproduct of aerobic respiration [7]. Prevention and repair of the damage that hydrogen peroxide inflicts on macromolecules are critical for cellular health and survival [7]. To avoid damage from H2O2, cells rely on conserved physiological defenses, including H2O2-degrading catalases [4]. We recently found that C. elegans represses their own H2O2 defenses in response to sensory perception of Escherichia coli, the nematode’s food source, because E. coli can deplete H2O2 from the local environment and thereby protect the nematodes [8]. Thus, the E. coli self-defense mechanisms create a public good [9], an environment safe from the threat of H2O2, that benefits C. elegans [8]. Whether similar interactions between nematodes and bacteria shaped the evolution of behavioral responses protecting C. elegans from H2O2 remains poorly understood.

C. elegans is ideally suited for studying how bacteria shape the evolution of behaviors that enable animals to find food and H2O2 protection because of C. elegans’ small size, well-described anatomy [10,11], and tractable microbiome [1216]. C. elegans associates with a bacterial microbiome recruited from the surrounding environment [1214] that includes bacteria in genera that degrade or produce H2O2 [17]. Hydrogen peroxide produced by a bacterium from the C. elegans microbiome, Neorhizobium sp., causes DNA damage to the nematodes [18]. Many bacteria—including Streptococcus pyogenes, Streptococcus pneumoniae, Streptococcus oralis, and Enterococcus faecium—kill C. elegans by producing millimolar concentrations of H2O2 [1921]. In the complex and variable habitat where C. elegans lives, deciding whether to leave or stay in a bacterial food patch when there is hydrogen peroxide in the environment is critical for survival.

Here, we show that hydrogen peroxide alters the bacterial food preference of C. elegans, enabling the nematodes to find food patches that provide hydrogen peroxide protection, where they can grow and reproduce. When H2O2 is present in the environment, the nematodes are more likely to leave food patches of laboratory and microbiome bacteria if those bacteria lack enzymes necessary for the degradation of environmental H2O2. This change in nematode behavior occurs because when bacterial communities have insufficient H2O2-degrading capacity, environmental H2O2 can excite the ASJ sensory neurons that promote escape from H2O2 and can prevent the response to bacteria of multiple classes of sensory neurons that promote locomotion towards bacteria. Thus, the modulation of C. elegans’ sensory perception by the interplay of hydrogen peroxide and bacteria adjusts the nematode’s behavior to improve the nematode’s chances of finding a niche that provides both food and protection from hydrogen peroxide.

Results

Hydrogen peroxide alters the bacterial food preference of C. elegans

The bacterium E. coli, the food source of C. elegans under standard laboratory conditions, degrades environmental H2O2 primarily by expressing two catalases, KatG and KatE. These enzymes account for over 95% of E. coli’s H2O2-degrading capacity. The peroxiredoxin, AhpCF, plays a minor role [22]. Previously, we found that E. coli JI377, a katG katE ahpCF triple null mutant strain which cannot degrade H2O2 in the environment [22], did not protect C. elegans adults from 1 mM H2O2 killing, whereas the E. coli MG1655 parental wild-type strain was protective [8]. We observed a similar pattern when we quantified the development of C. elegans embryos in the presence or absence of 1 mM H2O2 in the environment: when no H2O2 was present, most embryos cultured on petri plates with either E. coli MG1655 or E. coli JI377 lawns developed into fertile adults (S1 Fig). Embryos on plates with E. coli MG1655 and H2O2 also developed into fertile adults (S1 Fig); however, those on plates with E. coli JI377 and H2O2 did not develop into adulthood and instead died as first stage (L1) larvae, similar to embryos that hatched on H2O2 plates without food (S1 Fig). These findings showed that H2O2-degrading enzymes from E. coli created an environment where C. elegans was safe from the threat of H2O2, enabling the nematode’s development and subsequent reproduction.

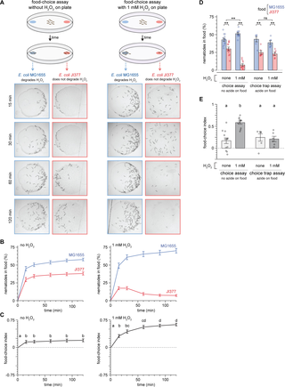
Given the threat of H2O2 to C. elegans development and reproduction, we set out to determine the extent to which C. elegans would modulate their behavior to find an environment with both food and safety from the threat of H2O2. To determine whether C. elegans preferred E. coli strains that could degrade H2O2, we quantified the migration of populations of adult nematodes in a binary choice assay towards MG1655 and JI377 lawns (108 bacterial cells each) on opposite sides of a petri plate (Fig 1A). In this assay, a choice index of 1 indicated complete preference for MG1655, a choice index of -1 indicated complete preference for JI377, and a choice index of 0 indicated no preference [23]. In the absence of added H2O2 in the environment, the nematodes moved toward both MG1655 and JI377 (Fig 1A). The fraction of nematodes on each lawn approximated a steady state after 30 minutes (Fig 1B). The nematodes exhibited a slight preference for MG1655: a choice index of 0.20 at the end of the two-hour assay (Fig 1C). In contrast, in the presence of 1 mM H2O2 in the environment, the nematodes showed a strong preference for MG1655 (a final choice index of 0.63, Fig 1C). We conclude that H2O2 altered the E. coli preference of C. elegans, increasing the nematode’s chances of finding an E. coli lawn that degrades H2O2.

thumbnail
Fig 1. Hydrogen peroxide alters the bacterial food preference of C. elegans.

(A) Diagram summarizing experimental strategy (top) and series of pictures of the E. coli MG1655 and JI377 lawns at the specified timepoints from representative food-choice assays (bottom) without added H2O2 (left) and with 1 mM H2O2 (right). (B) The proportion of nematodes on the E. coli MG1655 and JI377 lawns in assays without added H2O2 (left) and with 1 mM H2O2 (right) is plotted against time. P < 0.001 for times other than zero (ANOVA). n ≥ 15 assays per condition. (C) The food-choice indices for the assays shown in (B) are plotted against time. H2O2 induced an increase in food-choice index. Groups labeled with different letters exhibited significant differences (P < 0.05, Tukey HSD test) otherwise (P > 0.05). (D) The H2O2-dependent increase in the proportion of nematodes on the E. coli MG1655 lawns compared to JI377 lawns in two-hour food-choice assays was absent in choice-trap assays, in which the paralytic agent sodium azide was added to the bacterial lawns. ** indicates P < 0.002 and “ns” indicates P > 0.05 (standard least-squares regression). (E) The H2O2-induced increase in food-choice index was absent in choice-trap assays, for the assays shown in (D). Groups labeled with different letters exhibited significant differences (P < 0.01, Tukey HSD test) otherwise (P > 0.05). Data are represented as mean ± s.e.m.

https://doi.org/10.1371/journal.ppat.1010112.g001

The increased nematode preference for E. coli MG1655 in the presence of H2O2 appeared to be in part due to an H2O2-induced change in nematode behavior after reaching the E. coli JI377 lawn. Instead of staying on the JI377 lawn as they did on assays without H2O2, in the presence of H2O2 a large proportion of nematodes left the JI377 lawn (Fig 1A); as a result, the fraction of nematodes on the JI377 lawn peaked 15 minutes after the start of the assay and decreased 2.4-fold thereafter, while the fraction of nematodes on the MG1655 lawn continued to increase (Fig 1B). To test whether the increased preference for MG1655 in the presence of H2O2 was due to an H2O2-dependent increase in the proportion of nematodes that left the JI377 lawn after reaching it, we used the paralytic agent sodium azide to prevent nematodes from leaving the bacterial lawns that they reached. Under these conditions, environmental H2O2 no longer increased the nematodes’ preference for MG1655 (Fig 1D and 1E). These findings suggested that environmental H2O2 increased C. elegans’ preference for E. coli lawns that degraded H2O2 primarily by increasing the chances that nematodes would leave lawns that did not degrade environmental H2O2.

The H2O2-degrading capacity of bacterial communities determines nematode food leaving in response to environmental H2O2

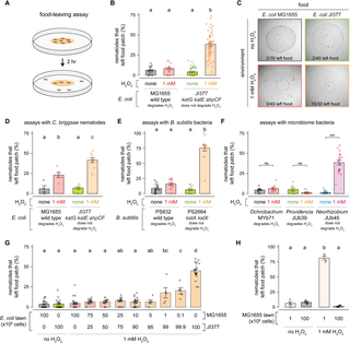
To study how H2O2 induced C. elegans to leave an environment where food was plentiful, we used a bacterial lawn-leaving assay. In this assay, L4 stage nematodes were placed on a lawn with 108 bacteria on a petri plate, and the proportion of nematodes leaving the lawn was measured after two hours (Fig 2A). Very few nematodes left either E. coli MG1655 or E. coli JI377 lawns when no H2O2 was added (Fig 2B and 2C). With 1 mM H2O2 in the environment, the proportion of nematodes leaving E. coli JI377 lawns increased relative to the control group (no added H2O2), but the proportion of nematodes leaving E. coli MG1655 lawns was unaffected (Fig 2B and 2C). We observed a similar H2O2-induced food leaving behavior in day 1 adults (S2A Fig). Pre-treating the E. coli JI377 suspension that we used to make the lawn with 1 mM H2O2 for 20 hours did not increase nematode lawn leaving when no H2O2 was added to the assay plates (S2B Fig). We conclude that the H2O2-induced food leaving behavior of C. elegans was caused by the failure of E. coli JI377 to degrade H2O2 in the environment.

thumbnail
Fig 2. The H2O2-degrading capacity of bacterial communities determines nematode food leaving in response to environmental H2O2.

(A) Diagram summarizing experimental strategy. (B) H2O2 induced an increase in the proportion of C. elegans nematodes that left a patch of E. coli JI377 but not of E. coli MG1655. (C) Representative pictures of the food-leaving assays shown in panel (B). (D) H2O2 induced a larger increase in the proportion of C. briggsae nematodes that left a patch of E. coli JI377 than of E. coli MG1655. (E) H2O2 induced an increase in the proportion of C. elegans nematodes that left a patch of B. subtilis PS2664 but not of B. subtilis PS832. (F) H2O2 induced an increase in the proportion of C. elegans nematodes that left a patch of Neorhizobium JUb45 but not of Ochrobactrum MYb71 or Providencia JUb39. ** indicates P < 0.0001 and “ns” indicates P > 0.05 (ANOVA). (G) H2O2-induced food leaving is determined by the total H2O2-degrading capacity of the E. coli patch. (H) H2O2-induced food leaving is determined by the number of E. coli MG1655 in the patch. Data are represented as mean ± s.e.m. Groups labeled with different letters exhibited significant differences (P < 0.05, Tukey HSD test) otherwise (P > 0.05).

https://doi.org/10.1371/journal.ppat.1010112.g002

To determine whether the H2O2-induced food leaving behavior we observed in C. elegans was conserved in other nematodes, we repeated the food-leaving assays using Caenorhabditis briggsae, a nematode species that diverged from C. elegans approximately 100 million years ago [24]. We found that the proportion of C. briggsae nematodes that left MG1655 lawns was higher on plates with 1 mM H2O2 (Fig 2D). In assays with JI337, H2O2 induced a larger increase in the proportion of C. briggsae nematodes that left the lawn than in assays with MG1655 (Fig 2D). Therefore, H2O2 induced food leaving in two distantly related nematode species.

Next, we determined whether the induction of nematode food leaving by H2O2 was specific to E. coli, a Gram-negative bacterium, or extended to other bacteria. The Gram-positive bacterium Bacillus subtilis has multiple catalase genes: katA, expressed in vegetative cells [25], and katX, expressed in spores [26]. We found that when no H2O2 was added, fewer than 10% of the nematodes left wild-type or katA katX double mutant B. subtilis lawns (Fig 2E). With 1 mM H2O2 in the environment, the proportion of nematodes leaving katA katX B. subtilis lawns increased to 75% but the proportion of nematodes leaving wild-type B. subtilis lawns was not affected (Fig 2E). Therefore, the H2O2-degrading capacity of both Gram-positive and Gram-negative bacteria determined nematode food leaving in response to environmental H2O2.

C. elegans encounters a wide variety of bacterial taxa in its natural habitat [12,27]. We first determined whether genes encoding H2O2-degrading enzymes were present in the sequenced genomes of 180 strains isolated from C. elegans habitats (S1 Table). While all strains possessed at least one gene encoding an H2O2-degrading enzyme, they exhibited a wide range in the number (from 3 in Lactococcus lactis BIGb0220 to 31 in Sphingobacterium JUb78) and types of H2O2-degrading enzymes they encoded (S3A and S3B Fig), suggesting potential variation in H2O2-degrading capacities of these strains.

To directly assess the extent to which individual bacterial species from natural habitats of C. elegans can degrade environmental H2O2, we measured the catalase activity of 165 strains isolated from C. elegans habitats, including 102 strains from compost microcosms, 39 from various rotting fruits, and 23 from snails and slugs (S2 Table). Most of the strains we screened exhibited catalase activity, including the 12 strains from 9 families in the CeMbio “core microbiome” collection [15]. However, seventeen strains lacked or had very poor catalase activity (S2 Table), including Neorhizobium sp. JUb45 (from a rotting apple), consistent with a previous study [18], Lactococcus lactis BIGb0220 (from a rotting apple), consistent with the lack of catalase genes in its genome (S1 Table), one of seven Microbacterium strains (JUb76, from a rotting grape), and all 14 Shewanella strains (from compost and defining at least four independent isolates based on 16S rRNA gene sequence, S4 Fig). Catalases are commonly induced as bacterial cells enter stationary phase, because these enzymes degrade hydrogen peroxide without depleting cellular energy sources [4]. B. subtilis PS832 induced catalase expression during the transition from exponential growth to stationary phase (S2 Table), consistent with previous work [25]. Similarly, Microbacterium JUb76 showed growth phase-dependent catalase activity: the strain lacked catalase activity in exponential growth phase but had low catalase activity during stationary phase (S2 Table). We next sought to determine whether sequence variation in the catalase KatE and KatG orthologs could explain changes in observed functions. The Neorhizobium sp. JUb45 genome encodes one katE and one katG ortholog (S1 Table). Alignments of the predicted proteins to their E. coli orthologs indicated general conservation of the predicted catalytic residues for both KatE (His128, Asn201, and Tyr415 [28]) and KatG (Arg102, Trp105, His106, and His267 [29]) (S3C Fig). However, H2O2 ligand binding domain residues exhibited much more variation between E. coli and several microbiome members including Neorhizobium sp. JUb45 (S3C Fig). All together, these studies showed that both catalase positive and negative bacteria were common in natural habitats of C. elegans and suggested these nematodes may encounter bacteria that exhibit a poor H2O2-degrading capacity.

We next determined whether the H2O2-degrading capacity of beneficial bacteria isolated from natural habitats of C. elegans predicted the food-leaving behavior of C. elegans in the presence of environmental H2O2. Most nematodes did not leave lawns of catalase-positive Ochrobactrum vermis MYb71 (from the CeMbio collection) and Providencia alcalifaciens JUb39 even when H2O2 was added (Fig 2F). In contrast, with H2O2 in the environment, about half of the nematodes left lawns of catalase-negative Neorhizobium sp. JUb45, a much higher proportion than when no H2O2 was added (Fig 2F). These studies suggested that the H2O2-degrading capacity of microbiome species may determine the food leaving behavior of nematodes in their natural habitat.

In the natural environment C. elegans is unlikely to encounter homogeneous bacterial lawns consisting of a single bacterial genotype. To investigate how the H2O2-degrading capacity of a lawn influences the nematode’s H2O2-induced food-leaving behavior, we varied the composition of the bacterial lawns by mixing varying proportions of E. coli MG1655 and JI377 while keeping constant the total number of bacteria within the lawn (108 cells). We found that when 1 mM H2O2 was added, the nematodes did not leave lawns with 0.1% MG1655 and 99.9% JI377 as much as they left lawns with only JI377 (Fig 2G). Therefore, the nematode’s food-leaving behavior was highly sensitive to the proportion of E. coli cells in a lawn that were able to degrade H2O2 in the environment. The total number of E. coli cells in the lawn was also important, because when H2O2 was added most nematodes left a MG1655 lawn with just 106 cells (Fig 2H), even though that number of MG1655 cells was sufficient to retain the nematodes in a lawn with a total of 108 cells composed of 1% MG1655 and 99% JI377 (Fig 2G). Taken together, these findings suggested that the nematode’s H2O2-induced food leaving is determined by the bacterial community’s population size and total H2O2-degrading capacity.

Production of serotonin inhibits H2O2-induced food leaving

Because food levels affected the H2O2-induced food leaving behavior of C. elegans, we speculated that this behavior may be regulated by the neurotransmitter serotonin. Expression of the serotonin biosynthetic tryptophan hydroxylase gene tph-1 increases with food [3035] and serotonin regulates many food-related behaviors [3032,36]. We found that tph-1(mg280) null mutants, which specifically lack serotonin [30], were more likely than wild-type animals to leave a lawn of E. coli JI377 when 1 mM H2O2 was added to the environment (Fig 3A). The tph-1(mg280) mutation did not affect either the proportion of nematodes leaving a lawn of E. coli JI377 when no H2O2 was added, or the proportion of nematodes leaving a lawn of E. coli MG1655 even when H2O2 was added (Fig 3A). A second, independently derived, tph-1(n4622) null deletion allele [37], exhibited the same behavior as tph-1(mg280) (Fig 3B). Therefore, serotonin biosynthesis inhibits C. elegans’ decision to leave a food lawn that does not provide H2O2 protection.

thumbnail
Fig 3. Production of serotonin inhibits H2O2-induced food leaving.

(A-B) tph-1 null mutations increase the proportion of nematodes that leave an E. coli JI377 food patch in the presence of H2O2. (C) A mod-5 null mutation decreases the proportion of nematodes that leave an E. coli JI377 food patch in the presence of H2O2. Data are represented as mean ± s.e.m. Groups labeled with different letters exhibited significant differences (P < 0.05, Tukey HSD test) otherwise (P > 0.05).

https://doi.org/10.1371/journal.ppat.1010112.g003

Since lowering serotonin levels increased food-leaving when the E. coli lawn did not degrade environmental H2O2, we determined whether increasing serotonin levels would be sufficient to lower food leaving. Nematodes with a serotonin reuptake transporter gene mod-5(n822) null mutation have higher presynaptic serotonin levels [38]. We found that mod-5(n822) mutants were less likely to leave an E. coli JI377 lawn than wild-type animals (Fig 3C). We conclude that serotonin functions in a dose-dependent manner to inhibit the nematode’s H2O2-induced food leaving behavior.

Hydrogen peroxide and bacteria have opposing effects on the activity of sensory neurons

How did C. elegans overcome its strong attraction towards E. coli to specifically leave lawns that did not degrade hydrogen peroxide? C. elegans relies on sensory perception of bacterially-derived cues to efficiently find the bacteria it feeds on [39]. Most sensory functions in C. elegans hermaphrodites are performed by 60 ciliated and 12 non-ciliated neurons [40]. Twelve pairs of those ciliated neurons make up the nematode’s major sensory organs, the two amphids, responsible for smell, taste, and temperature sensation [41]. To assess the extent to which E. coli and H2O2 modulated the function of amphid sensory neurons, we examined their activity in response to combinations of E. coli and H2O2.

The activity of C. elegans sensory neurons is strongly correlated with their calcium responses [42]. We presented nematodes expressing the genetically encoded calcium indicator GCaMP6 in sensory neurons with six combinations of stimuli consisting of suspensions of E. coli MG1655, E. coli JI377, or water, pre-mixed with or without 1 mM H2O2 for 20 hours (to give the bacteria an opportunity to break down the H2O2). We used a custom-built microfluidic device to deliver these stimuli to the amphids of each L4 stage nematode in a randomized order, in 15 second intervals, preceded and followed by 45 second intervals without stimuli, while recording with single-cell resolution the activity of 26 sensory neurons via fluorescence microscopy (Fig 4A–4D). Our imaging studies covered 11 of the 12 pairs of amphid neurons (ADF, ADL, ASE, ASG, ASH, ASI, ASJ, ASK, AWA, AWB, and AWC), and 2 pairs of non-amphid neurons (BAG and URX). The six combinations of stimuli induced two major patterns of neuronal modulation, described below, with each pattern affecting the activity of multiple sensory neurons: one pattern was induced by 1 mM H2O2 and E. coli JI377 with 1 mM H2O2, and the other pattern was induced by E. coli MG1655, E. coli JI377, and E. coli MG1655 with 1 mM H2O2 (Fig 4E).

thumbnail
Fig 4. Hydrogen peroxide and bacteria have opposing effects on the activity of sensory neurons.

(A) Schematic of the microfluidic setup for controlled delivery of sensory stimuli and calcium imaging of nematodes. (B) Multi-channel microfluidic device. The black arrow marks the inlet channel for loading the nematode, the purple arrow marks the outlet channel for fluid waste, the black asterisks mark the stimuli delivery channels that were used, and the purple asterisk marks the buffer delivery channel. (C) Magnified view of the channel where the sensory endings in the head of the immobilized nematode are stimulated with mixtures of bacteria and H2O2. (D) Relative fluorescence of the GCaMP6 genetically encoded calcium indicator expressed by the animal. 26 sensory neurons in the nematode’s head (13 shown) were imaged with single cell resolution. (E) Clustering of the mean changes in GCaMP6 fluorescence of 26 sensory neurons in response to six stimuli consisting of suspensions of E. coli MG1655, E. coli JI377, or water, with or without adding 1 mM H2O2. (F-K) Average GCaMP6 fluorescence traces of (F) ASJ, (G) ADF, (H) AWA, (I) BAG, (J) ASK, and (K) ASH neuronal classes in response to six different stimuli (left sub-panels) and average changes in fluorescence in response to those stimuli (right sub-panels). The stimulus delivery interval is indicated by a shaded box. Data are represented as mean ± s.e.m. The number of neurons imaged was 28 ADF, 28 ADL, 14 ASEL, 14 ASER, 28 ASG, 28 ASH, 27 ASI, 28 ASJ, 28 ASK, 28 AWA, 13 AWB, 24 AWC, 18 BAG, and 28 URX. Groups labeled with different letters exhibited significant differences (P < 0.05, Tukey HSD test) otherwise (P > 0.05). Traces for the URX, ADL, ASEL, ASER, ASG, ASI, AWB, and AWC neuronal classes are shown in S5 Fig.

https://doi.org/10.1371/journal.ppat.1010112.g004

H2O2 strongly excited (increased [Ca2+]) the ASJ neuron pair (Fig 4F) which, later in this manuscript, we show is required for H2O2 avoidance. In the ASK and URX neuron pairs, H2O2 also increased the GCaMP6 signal relative to the water-only control, albeit more weakly than in the ASJ neuron pair (Figs 4J and S5A). These H2O2-induced increases in neuronal activity were abolished when H2O2 was combined with E. coli MG1655 (which degrades H2O2) but persisted when H2O2 was combined with E. coli JI377 (which does not degrade H2O2) (Figs 4F, 4J and S5A). Therefore, E. coli’s H2O2-degrading enzymes prevented the excitation of ASJ, ASK, and URX neurons by environmental H2O2.

E. coli MG1655 and JI377 modulated the activity of mostly overlapping but distinct sets of sensory neurons. Both E. coli strains excited the ADF, AWA, AWB, and BAG neuron pairs (Figs 4G–4I and S5G) and inhibited (decreased [Ca2+]) the ASK pair (Fig 4J). MG1655 also excited ASEL (S5C Fig) and inhibited the ASH pair (Fig 4K), while JI377 excited the ADL pair (S5B Fig). When combined with H2O2, MG1655 elicited the same response pattern in ADF, ASK, ASH, and BAG as it did without H2O2 (Fig 4G and 4I–4K). In contrast, when combined with H2O2, JI377 no longer elicited a significant response in ADF, ADL, ASK, AWA, and BAG (Figs 4G–4K and S5B). Therefore, E. coli’s H2O2-degrading enzymes prevented H2O2 from blocking the specific excitation or inhibition of most of the sensory neurons that were modulated by E. coli.

Most of the neuronal classes excited by E. coli MG1655 mediate locomotion towards attractive cues. ADF and ASEL sense water-soluble attractants [43,44], AWA detect attractive volatile odorants [45], and BAG sense oxygen and carbon dioxide [46,47]. The neuronal classes inhibited by E. coli MG1655 mediate locomotion away from repulsive cues; ASK and ASH sense various repellents [48,49]. We propose that, when E. coli cannot degrade environmental H2O2, the strong attraction of C. elegans to E. coli is weakened because H2O2 prevents the modulation of those classes of neurons by E. coli, increasing the chances that the nematode would leave the E. coli lawn.

The H2O2-sensing ASJ neurons are required for H2O2 avoidance

Because the ASJ neuronal pair was strongly excited by H2O2 (Fig 4F), we speculated these neurons may mediate an aversive locomotory response to H2O2, in line with the role of ASJ in triggering an aversive response when excited by cues from the C. elegans predator Pristionchus pacificus [50] and from the bacterial pathogen Pseudomonas aeruginosa [51,52]. To quantify H2O2 avoidance, we exposed nematodes to a drop of 1 mM H2O2 or water and recorded the proportion of avoidance responses (a reversal followed by an omega bend, Fig 5A) in response to these stimuli [48,50,53]. H2O2 elicited a significant increase in the proportion of avoidance responses relative to the water control (Fig 5B). In animals in which the ASJ neurons were genetically ablated via ASJ-specific caspase expression [54], that increase was absent (Fig 5C). Therefore, the H2O2-sensing ASJ neurons were required for H2O2 avoidance. This ASJ-dependent aversive response to H2O2 enables C. elegans to escape environments with lethal H2O2 levels.

thumbnail
Fig 5. The H2O2-sensing ASJ neurons are required for H2O2 avoidance.

(A) Schematic overview of hydrogen peroxide drop avoidance assay, with worm body shapes extracted from tracking data [97]: upon sensing the small volume of 1 mM H2O2 on its path (i), the nematode initiates an avoidance response consisting of a reversal phase (ii), an omega turn (iii-iv), and the resumption of locomotion (v). (B) H2O2 induces an increase in avoidance responses. ** indicates P < 0.002 (t-test). (C) Ablation of the ASJ neurons suppresses the increase in avoidance responses induced by H2O2. Groups labeled with different letters exhibited significant differences (P < 0.01, Tukey HSD test) otherwise (P > 0.05). Data are represented as mean ± s.e.m. of the average avoidance response of each animal per condition.

https://doi.org/10.1371/journal.ppat.1010112.g005

Hedging the H2O2-induced food leaving decision provides an adaptation to changing environments

We reasoned that C. elegans’ decision to leave a bacterial lawn that did not degrade lethal concentrations of H2O2 was adaptive, because it would have given the nematodes a chance to find a safe environment with food conducive to their reproduction and the survival of their progeny. We were, therefore, surprised to find that a lethal concentration of H2O2 did not induce all nematodes in the population to leave an E. coli lawn unable to degrade H2O2; instead, a large proportion of nematodes remained in the lawn even after two hours (Fig 2B). Because the evolution of adaptive behaviors is thought to be shaped by the stability of the organism’s environment [3], we reasoned that perhaps remaining on the E. coli lawn would be adaptive when adverse conditions are temporary.

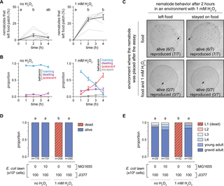
To explore that possibility, we examined the nematode’s H2O2-induced food-leaving behavior over a longer timescale. When no H2O2 was added, few nematodes left the E. coli JI377 lawn over a four-hour period. With 1 mM H2O2 in the environment, the proportion of nematodes that left the E. coli JI377 lawn reached a steady state after increasing for the first two hours (Fig 6A). To investigate why the nematodes remained on the E. coli lawn after two hours even though H2O2 was present, we examined their locomotory behavior throughout the food-leaving assay. When no H2O2 was added, most nematodes were roaming (moving forward rapidly and turning infrequently) and a small proportion of the nematodes were dwelling (turning frequently or staying in place while feeding) (Fig 6B). In contrast, in the presence of 1 mM H2O2, the proportion of nematodes roaming steadily decreased and the proportion of nematodes in a quiescent state increased until most nematodes were quiescent after four hours (Fig 6B). Quiescence is a state of complete immobility and cessation of feeding [55] often induced by stressful environmental conditions [56]. After two hours in the presence of H2O2 more than half the nematodes were roaming and 20% were dwelling (Fig 6B), and those proportions were the same whether the nematodes left or stayed in the bacterial lawn (S6 Fig). Thus, after a two-hour exposure to H2O2 most of the nematodes that remained in the bacterial lawn were capable of leaving that lethal environment.

thumbnail
Fig 6. Hedging the H2O2-induced food leaving decision provides an adaptation to changing environments.

(A) H2O2 induced an increase in the proportion of C. elegans nematodes that left a patch of E. coli JI377. Groups labeled with different letters exhibited significant differences (P < 0.05, Tukey HSD test) otherwise (P > 0.05). Data are represented as mean ± s.e.m of n ≥ 8 assays per condition (grey lines). (B) H2O2 induced time-dependent changes in the proportion of nematodes roaming, quiescent, or that escaped the petri plate, and induced increased nematode dwelling, in an E. coli JI377 food-leaving assay (P < 0.01, standard least-squares regression). Data are represented as mean ± s.e.m of n = 6 assays per condition. (C) Representative pictures of the survival and reproduction of individual wild-type C. elegans 72 hours after being transferred to plates with E. coli JI377 +/- 1 mM H2O2 from a food-leaving assay on JI377 with 1 mM H2O2. (D) Survival of wild-type C. elegans 72 hours after the end of a food-leaving assay. The E. coli MG1655 was added onto the lawn at the end of the food-leaving assay. Groups labeled with different letters exhibited significant differences (P < 0.0001, Fisher’s exact test) otherwise (P > 0.05). (E) Development of wild-type C. elegans embryos in the presence of 1 mM H2O2. The E. coli MG1655 was added onto the lawn immediately after the eggs were added. Groups labeled with different letters exhibited significant differences (P < 0.001, ordinal logistic regression) otherwise (P > 0.05).

https://doi.org/10.1371/journal.ppat.1010112.g006

Staying in a bacterial lawn in the presence of lethal levels of H2O2 may enable nematodes to wait for environmental conditions to become favorable for reproduction or could be a manifestation of irreversible damage to the nematodes caused by lethal levels of environmental H2O2. To distinguish between these possibilities, we transferred nematodes that had been in food-leaving assays for two hours to new environments. We found that if the nematodes were transferred from plates with JI377 and 1 mM H2O2 to new plates with JI377 but without H2O2, most nematodes survived and reproduced, whether they had left or stayed on the E. coli JI377 lawn (Fig 6C). In contrast, all nematodes transferred to new plates also with JI377 and H2O2 died after three days and had no progeny that reached adulthood (Fig 6C). We also found that nematode survival was restored if, at the end of a food leaving assay with 1 mM H2O2, we added 107 MG1655 cells onto the JI377 lawn of 108 cells (Fig 6D). We observed a similar pattern when we quantified the development of C. elegans embryos in the presence of 1 mM H2O2: the embryos died as L1 larvae after 72 hours on JI377 lawns of 108 cells, but developed into fertile adults if after placing the eggs onto the JI377 lawn we added 107 MG1655 cells to the lawn (Fig 6E). Because a small proportion of bacteria capable of degrading H2O2 could remodel an environment that was not conducive to the nematode’s survival and reproduction, we concluded that remaining in a bacterial lawn that contained a lethal concentration of environmental H2O2 was a plausible behavioral strategy for the nematode’s reproduction and the survival of their progeny. Based on these findings, we propose that the incomplete penetrance of C. elegans’ H2O2-induced food leaving could be understood as a bet-hedging adaptation to changing environments, because nematode reproduction occurred only if by leaving they found both food and safety or if when staying the environment turned favorable on its own.

Discussion

In the present study, we developed a model ecosystem to study the behavioral mechanisms that enable the nematode C. elegans to find a niche that provides the food and safety necessary for growth and reproduction. We found that modulation of the nematode’s sensory perception by hydrogen peroxide—the most common chemical threat in the microbial battlefield [4]—enables the nematode to override its strong attraction towards the bacteria it feeds on and, thus, leave environments where the bacterial community does not provide the nematode and its future progeny with sufficient protection from hydrogen peroxide.

C. elegans adjusts its behavior to find bacterial communities that provide protection from hydrogen peroxide

We show here that C. elegans adjusts its locomotory behavior in response to environmental H2O2; the nematode left niches where the bacterial community did not provide H2O2 protection and stayed in those that were protective. The induction of food leaving by H2O2 was determined by the H2O2-degrading capacity of Gram-negative E. coli and Gram-positive B. subtilis, both laboratory bacteria. The H2O2-induced food leaving behavior also occurred in C. briggsae nematodes, which are distantly related to C. elegans. These two nematode species feed on a wide variety of bacteria in their natural habitats [12, 57,58]. We found that while bacteria capable of degrading environmental H2O2 were common in natural habitats of C. elegans, these nematodes may often encounter bacteria with a poor H2O2-degrading capacity, including Neorhizobium, Lactococcus, Microbacterium, and Shewanella species. The H2O2-degrading capacity of microbiome bacteria determined whether H2O2 induced C. elegans to leave food. In addition, the H2O2-induced food leaving behavior of C. elegans responded to the size and total H2O2-degrading capacity of the bacterial community. We propose that in their natural habitat, nematodes decide whether to feed on bacterial communities that provide sufficient food and protection from H2O2 or leave when they deem those communities do not provide sufficient food or H2O2 protection.

C. elegans’ decision to leave a bacterial community that does not provide sufficient H2O2 protection is dictated by sensory neurons that respond to the perception of food and H2O2 in the environment (discussed in the next section). However, the outcome of this decision was not based solely on the perceived environmental conditions, as more than half the nematodes stayed on food lawns that did not provide protection from lethal H2O2 levels in the environment. The lack of unanimity in the choice of staying or leaving could be understood as a bet-hedging adaptation to changing environments, because leaving a lethal environment with food does not guarantee finding one conducive to growth and reproduction, while staying in an adverse environment may lead to survival and reproduction if conditions improve. Consistent with that possibility, nematodes that stayed on the bacterial lawns with lethal H2O2 levels survived and reproduced when environmental conditions improved with the addition of a small proportion of bacteria capable of degrading H2O2. We propose that the decision of not always leaving a food-rich but lethal environment provides the nematode with an evolutionarily optimal adaptive strategy [5961] to deal with the possibility that future environmental conditions may be more conducive to nematode growth and reproduction than the adverse conditions perceived by the nematode’s sensory neurons.

The decision to leave a bacterial lawn that does not provide H2O2 protection was also inhibited in a dose-dependent manner by the extracellular levels of serotonin, a neurotransmitter whose production and release is regulated in response to the sensory perception of food [33,6264]. Serotonin release slows nematode locomotion as they approach and encounter bacterial lawns [63,64]. Therefore, serotonin may couple the nematode’s H2O2-induced food-leaving behavior to the level and quality of food in the environment.

C. elegans assess faithfully the threat of hydrogen peroxide via sensory perception

How does C. elegans decide to leave an environment in which the bacterial community does not provide H2O2 protection? We propose that C. elegans accomplishes that task though the action of both H2O2-sensing neurons that promote escape from H2O2 and bacteria-sensing neurons that promote attraction to bacteria. The action of those H2O2-sensing neurons is modulated by E. coli H2O2-degrading enzymes, which degrade the input to those neurons. The action of those bacteria-sensing neurons is modulated by H2O2, which prevents their specific excitation or inhibition by E. coli. Together these sets of sensory neurons ensure the nematode’s behavior is faithful to the threat of H2O2, which is contingent on the bacterial capacity to degrade H2O2 (Fig 7).

thumbnail
Fig 7. C. elegans assess faithfully the threat of hydrogen peroxide via sensory perception.

H2O2 and bacteria trigger opposite locomotory behaviors through their action on the nematode’s sensory neurons. H2O2 and bacteria attenuate each other’s effects: H2O2 prevents or weakens sensory perception of bacteria and some bacteria express enzymes that degrade H2O2. The relative strength of this cross-inhibition leads to the differential sensory neuronal perception of H2O2 and bacteria, enabling the nematode to faithfully respond to the lethal threat of H2O2 by switching between locomotory behaviors that promote attraction or avoidance. H2O2 excites the ASJ sensory neurons that promote H2O2 avoidance. Bacteria excite, in a H2O2-sensitive manner, the ASEL, ADF, AWA, and BAG sensory neurons that promote attraction and inhibit the ASH and ASK neurons that promote aversion. The diminished sensory perception of bacteria unable to degrade H2O2 in the environment represents a general mechanism enabling nematodes to leave food patches that do not express sufficient levels of H2O2-degrading enzymes.

https://doi.org/10.1371/journal.ppat.1010112.g007

We show here that the ASJ neurons, which exhibited the largest response to H2O2, were necessary for C. elegans to escape environments with lethal H2O2 levels. This role is in line with ASJ’s well-established role mediating aversive responses to predator-secreted sulfolipids [50], pathogen-secreted nitric oxide and redox-active metabolites [51,52], and short-wavelength light [65]. The machinery that enables ASJ to respond to these aversive sensory cues is only partially understood; while cyclic nucleotide-gated channels function in ASJ to mediate responses to the above cues [5052,65], different receptors mediate ASJ’s responses to light [66] and temperature [67,68]. Perception of H2O2 may also occur intracellularly, because H2O2 can cross membranes via specific channels [69] and react with intracellular proteins [70], altering their function [71]. The TRX-1 thioredoxin is a possible intracellular H2O2 receptor because the oxidation of specific TRX-1 cysteines influences ASJ’s excitation dynamics in response to nitric oxide [52]. It will be interesting to determine the extent to which the molecular machineries that transduce and modulate the response to specific aversive cues in ASJ mediate the increase in [Ca2+] in those neurons in response to H2O2.

The two other classes of sensory neurons that were excited by H2O2 are, like ASJ, also known to mediate aversive responses: URX to high O2 levels [72,73] and ASK to various water-soluble repellents [48,49]. Previous studies showed that I2 sensory neurons in the C. elegans feeding organ and PHA sensory neurons in the C. elegans tail are excited by H2O2 and promote aversive responses to H2O2 [74,75]. In the fruit fly Drosophila, olfactory neurons are excited by H2O2 produced in response to ultraviolet light and inhibit egg laying in response to that input [76]. We propose that excitation by H2O2 may be a common property of sensory neurons mediating aversive responses.

C. elegans’ strong attraction to E. coli in the absence of environmental H2O2 was mirrored by the pattern of neuronal activity induced by E. coli. Exposure to E. coli excited sensory neurons that promote locomotion toward attractive cues (ASEL, ADF, AWA, and BAG) and generally inhibited sensory neurons that promote locomotion away from repulsive cues (ASH and ASK were inhibited, but AWB was excited). These findings generally follow and expand previous studies in C. elegans measuring neuronal modulation by E. coli [63,77] and by supernatants of E. coli culture medium [7880]. The changes in sensory neuron activity induced by E. coli were prevented or weakened by environmental H2O2 when E. coli could not degrade H2O2. The diminished sensory perception of bacteria unable to degrade H2O2 in the environment represents a general mechanism enabling nematodes to leave food patches of laboratory and microbiome bacteria that do not express sufficient levels of H2O2-degrading enzymes.

We note that H2O2 prevented the responses to E. coli of a wide variety of sensory neurons. Previous studies in C. elegans showed that H2O2 blocks inactivating currents in ASER [81] and that pretreatment with H2O2 blocked subsequent excitation of ASH sensory neurons by specific inputs [82,83] and lowered the spontaneous activity of AVA interneurons [84]. The H2O2 concentration that we used in our studies is within the range produced by bacterial pathogens [1921] and detected in inflammation or reperfusion after ischemia in mammals [85,86]. We propose that H2O2 may have a more widespread role in regulating neuronal activity than previously realized, and that physiological and pathological conditions may modulate neuronal activity by affecting H2O2 levels.

Materials and methods

C. elegans culture, strains, and transgenes

Wild-type C. elegans were Bristol N2. C. elegans were cultured at 20°C on NGM agar plates (Nematode Growth Medium, 17 g/L agar, 2.5 g/L Bacto Peptone, 3.0 g/L NaCl, 1 mM CaCl2, 1 mM MgSO4, 25 mM H2KPO4/HK2PO4 pH 6.0, 5 mg/L cholesterol) seeded with E. coli OP50, unless noted otherwise. For a list of all bacterial and worm strains used in this study, see S2, S3, and S4 Tables.

Food choice assay

We performed two-choice food preference assays as described [23], with some modifications. The assays were performed at a room temperature of 22°C on 10 cm chemotaxis agar plates (17 g/L agar, 1 mM CaCl2, 1 mM MgSO4, 25 mM H2KPO4/HK2PO4 pH 6.0). For assays with H2O2, we added the compound to the molten agar immediately before pouring. We added at opposite ends of each plate 50 μL of concentrated E. coli MG1655 and JI377 resuspended at an optical density (OD600) of 10 [33], 20 hours before the beginning of the assay. We then transferred the agar from the petri plates and placed it on top of two glass slides about 2 inches apart on plastic containers filled half-way up the side of the agar with 1 mM H2O2 or water, as appropriate. This step ensured that bacteria on the plates could not deplete all the H2O2 on the plates if the compound were present. For assays with sodium azide, 5 μL of a 250 mM solution of the compound was added on top of each bacterial lawn 10 minutes before placing the worms. Day 1 adults derived from age-synchronized embryos obtained by bleaching were washed three times with M9 buffer, placed on the center of the agar, and the number of animals that reached each bacterial lawn was recorded at the specified times. The proportion of animals on a bacterial lawn was equal to (the number of animals on that lawn) / (total number of animals). The bacterial choice index was equal to (the number of animals on the MG1655 lawn - number of animals on the JI377 lawn) / (total number of animals).

Food leaving assay

The assays were performed on 6 cm chemotaxis agar plates at a room temperature of 22°C. For assays with H2O2, we added the compound to the molten agar immediately before pouring. We added at the center of each plate 50 μL of concentrated bacteria resuspended at an OD600 of 10 [33], 20 hours before the beginning of the assay. For assays where the JI377 lawn was derived from bacteria pre-treated with and without 1 mM H2O2, a bacterial resuspension in water at an OD600 of 10 was incubated at 20°C for 20 hours with or without 1 mM H2O2 and washed three times with water before plating. Unless noted, L4 larvae derived from age-synchronized embryos obtained by bleaching were washed three times with M9 buffer, placed on the center of the bacterial lawn, and the proportion of animals on the lawn was determined after two hours.

H2O2 avoidance assay

We determined the proportion of aversive responses (avoidance index) as described previously [50]. Briefly, we exposed day 1 adults on NGM plates without bacteria to a small volume of 1 mM H2O2 or water delivered with a glass capillary approximately 1 mm in front of the head of each animal. We tested each animal 5 times with each stimulus. An aversive response was defined as a reversal followed by an omega turn initiated within 4 seconds of exposure to the stimulus.

H2O2 survival assays

We measured nematode development and survival on 6 cm chemotaxis agar plates with or without 1 mM H2O2, without bacteria or seeded with 50 μL E. coli MG1655 or JI377 resuspended at an OD600 of 10. For development assays, age-synchronized embryos obtained by bleaching were washed three times with M9 buffer, placed on the center of the bacterial lawn or plate, and their developmental stage was determined by visual inspection 72 hours later. For survival and reproduction assays, we transferred individual nematodes that had been in food leaving assays with JI377 and 1 mM H2O2 for 120 minutes to assay plates seeded with JI377 with or without 1 mM H2O2 added to the agar, and measured whether they died before reproduction, died after reproduction, or remained alive and reproduced after 72 hours. We also measured survival after adding 5 μL of MG1655 resuspended at OD600 of 10 to the center of the JI377 lawns of those food leaving assays.

Behavioral state assay

We determined whether animals in food-leaving assays were roaming, dwelling, or quiescent by visual inspection, as described [87]. Briefly, animals were allowed to acclimate for 15 seconds, and the locomotion and pharyngeal pumping of each nematode was observed for 10 seconds using a dissection stereo microscope equipped with white-light transillumination. Roaming nematodes moved forward rapidly and turned infrequently, dwelling nematodes turned frequently or stayed in place while pumping, and quiescent nematodes were immobile and did not pump.

Isolation and identification of compost microbiome bacteria

The MOYb collection of wild bacteria (S5 Table) was isolated from nematodes isolated from residential compost in Massachusetts, USA. Small Tupperware containers containing manually homogenized compost were seeded with approximately 1000 eggs obtained by bleaching gravid adult N2, JU322, or PX178 worms, followed by three washes in S-basal media. Compost cultures were repeated in triplicate and incubated at room temperature ~22°C for 10 days. Following this culture, a small portion of compost was added to 10 cm NGM plates and worms were allowed to crawl onto the clean media, rinsed using M9 buffer and then plated onto clean NGM plates. Adult worms were then picked again to clean plates and allowed to crawl to spread bacterial colonies. This collection likely represents a combination of cuticle- and gut-associated bacteria. To ensure recovery of C. elegans, a mock culture was performed after which very few nematodes, largely of distinct morphology were recovered. Resulting bacterial colonies were isolated, grown on LB medium, and characterized via PCR using the indicated 16S rRNA gene primers (S5 Table) 27f-YM AGAGTTTGATYMTGGCTCAG [88], 515f GTGCCAGCMGCCGCGGTAA [89], 806rB GGACTACNVGGGTWTCTAAT [90], and 1492r GGTTACCTTGTTACGACTT [89]. We performed phylogenetic analysis with CLC Main Workbench (Qiagen) based on partial 16S rRNA gene sequences using the neighbor-joining method and Jukes-Cantor correction. We placed age-synchronized embryos obtained by bleaching and washed three times with M9 buffer on bacterial lawns of specific MOYb strains on NGM plates and inspected those plates daily to determine whether the embryos grew to adulthood and reproduced.

Sequence analyses of genes encoding hydrogen peroxide-degrading enzymes in microbiome bacterial genomes

We downloaded 180 sequenced bacterial genomes from the C. elegans microbiome [91] along with E. coli MG1655 and B. subtilis PS832 using Joint Genome Institute’s IMG/M pipeline (https://img.jgi.doe.gov/) [92]. Genome annotations were scanned for genes within clusters of orthologous groups (COGs) [93] that have been associated with degradation of H2O2, including catalases, glutathione peroxidase, cytochrome c peroxidase, peroxiredoxins, and rubrerythrins. We performed additional protein alignments of KatE and KatG orthologs using ClustalOmega [94]. The resulting alignments were analyzed through SnapGene (Version 5.3.2) for the presence of key catalytic or ligand binding residues noted by the Protein Data Bank in Europe - Knowledge Base (PDBe-KB).

Catalase assays

We screened the catalase activity of bacterial strains in specific C. elegans microbiome collections by observing the extent to which oxygen bubbles were formed after mixing on a glass slide a drop of 9.8 M H2O2 with an inoculation loop loaded with a sample of a bacterial colony grown on a LB plate at room temperature. Quantitative catalase assays were performed as described [95]. Briefly, catalase activity was measured as the height of the foam column of oxygen bubbles formed in a test tube with 0.1 mL of 9.8 M H2O2, 0.1 mL of 1% Triton X-100, and 0.1 mL of a bacterial culture in LB broth resuspended at an OD600 of 10. We generated full bacterial growth curves to identify when bacteria were in exponential growth and stationary phase.

Calcium imaging

We picked L4 stage worms and, within six hours, placed them in a microfluidic device that allowed delivery of stimuli alternating with buffer [96]. We delivered each stimulus for 15 seconds, separated by buffer (H2O) for 45 seconds. Each animal was presented twice with the set of 6 stimuli. The order of stimuli was randomized on each delivery to control for possible temporal interactions. The stimuli consisted of water, or E. coli MG1655 or JI377 cultured overnight in LB broth at 37°C and then resuspended in water at an OD600 of 10, each incubated at 20°C for 20 hours with or without 1 mM H2O2. Fluorescence was recorded with a spinning disc confocal microscope (Dragonfly 200, Andor) and a sCMOS camera (Andor Zyla 4.2p) that captured fluorescence from GCaMP6s at 10 ms/1.2 μm z-slice, 25 z-slices/volume, and 4 volumes/second. To extract calcium activity from the recorded data, we identified the center of each neuronal nucleus in every frame and took the average pixel intensities of a 3.2 μm x 3.2 μm x 3.6 μm rectangular box around those centers. The neuron-independent background signal was removed and ΔF/F0 calculated for each stimulus-response, where F0 was the average fluorescence value during the five seconds before delivery of the stimulus. We used Morpheus (https://software.broadinstitute.org/morpheus/) to perform two-way hierarchical clustering of mean ΔF/F0 values (at the 0.5 second period at the center of each stimulus interval) of the 26 sensory neurons across the 6 stimuli.

Statistical analysis

Statistical analyses were performed in JMP Pro version 15 (SAS). We tested for differences in the average of chemotaxis, food choice, food leaving, H2O2 avoidance, and GCaMP6 fluorescence using ANOVA. We used the Tukey HSD post-hoc test to determine which pairs of groups in the sample differ, in cases where more than two groups were compared. We used Fisher’s exact test to determine whether the proportion of dead animals were equal across groups. We used ordinal and least-squares regression to quantify interactions between groups using the following linear model: data = Intercept + group 1 + group 2 + group 1 * group 2+ ε. The second to last term in this model quantifies the existence, magnitude, and type (synergistic or antagonistic) of interaction between groups. We used the Bonferroni correction to adjust P values when performing multiple comparisons.

Supporting information

S1 Fig. H2O2-degrading enzymes from E. coli create an environment where C. elegans is safe from the threat of H2O2.

Development of wild-type C. elegans embryos in the presence of 1 mM H2O2. Groups labeled with different letters exhibited significant differences (P < 0.001, ordinal logistic regression) otherwise (P > 0.05).

https://doi.org/10.1371/journal.ppat.1010112.s001

(TIF)

S2 Fig. Hydrogen peroxide induces food leaving in adult C. elegans.

(A) H2O2 induced an increase in the proportion of day 1 adult C. elegans nematodes that left a patch of E. coli JI377. ** indicates P < 0.0001 (t-test). (B) Pre-treating the E. coli JI377 suspension used to make the lawn with 1 mM H2O2 for 20 hours did not increase nematode lawn leaving when no H2O2 was added to the assay plates, but caused a larger increase in lawn leaving when 1 mM H2O2 was added to the plates. ** indicates P < 0.006 and “ns” indicates P > 0.05 (standard least-squares regression). Data are represented as mean ± s.e.m.

https://doi.org/10.1371/journal.ppat.1010112.s002

(TIF)

S3 Fig. Distribution and alignments of hydrogen peroxide-degrading enzymes in sequenced genomes of C. elegans natural microbiome.

(A-B) We identified any genes within clusters of orthologous groups (COGs) associated with H2O2 degrading capabilities in 180 sequenced C. elegans microbiome genomes, plus E. coli MG1655 and B. subtilis PS832. These include catalase (COG0376, COG0753, COG3546), glutathione peroxidase (COG0386), cytochrome c peroxidase (COG1858), peroxiredoxins (COG1225, COG0450, COG2077, COG0678) and rubrerythrins (COG1592, COG1633). Total genes within each class are plotted for each strain. (C) Selected regions of protein alignments for a subset of the KatE orthologs (COG0753) are highlighted to show conservation of the catalytic residues (triangles) and variation in the predicted H2O2 ligand binding residues (based on E. coli).

https://doi.org/10.1371/journal.ppat.1010112.s003

(TIF)

S4 Fig. Phylogeny of Shewanella strains from compost microbiome.

Phylogenetic tree, reconstructed using the neighbor-joining method based on partial 16S rRNA gene sequences, indicating the relationships among 14 Shewanella strains isolated from compost microbiome. The scale bar indicates the number of substitutions per site. Shewanella strains that supported C. elegans growth and reproduction are denoted in blue and strains that did not and were, instead, pathogenic to C. elegans are denoted in red. The isolation notes for these bacterial strains are shown in S5 Table.

https://doi.org/10.1371/journal.ppat.1010112.s004

(TIF)

S5 Fig. Hydrogen peroxide and bacteria have opposing effects on the activity of sensory neurons.

(A-H) Average GCaMP6 fluorescence traces of (A) URX, (B) ADL, (C) ASEL, (D) ASER, (E) ASG, (F) ASI, (G) AWB, and (H) AWC neuronal classes in response to six different stimuli (left sub-panels) and average changes in fluorescence in response to those stimuli (right sub-panels). The stimulus delivery interval is indicated by a shaded box. Data are represented as mean ± s.e.m. The number of neurons imaged was 28 ADF, 28 ADL, 14 ASEL, 14 ASER, 28 ASG, 28 ASH, 27 ASI, 28 ASJ, 28 ASK, 28 AWA, 13 AWB, 24 AWC, 18 BAG, and 28 URX. Groups labeled with different letters exhibited significant differences (P < 0.05, Tukey HSD test) otherwise (P > 0.05). Traces for the ASJ, ADF, AWA, BAG, ASK, and ASH neuronal classes are shown in Fig 4.

https://doi.org/10.1371/journal.ppat.1010112.s005

(TIF)

S6 Fig. Nematode behavioral state in response to hydrogen peroxide.

The plots show the proportion of animals roaming, dwelling, and quiescent that stayed in the E. coli JI377 lawn (blue) or left the lawn (red), and the proportion of animals that escaped the plate after leaving the lawn (red), in the assays on plates without H2O2 (top row) and on plates with 1 mM H2O2 (bottom row). Data are represented as mean ± s.e.m of the n = 6 assays per condition shown in Fig 6B. * indicates P < 0.05 otherwise P > 0.05 (t-test).

https://doi.org/10.1371/journal.ppat.1010112.s006

(TIF)

S1 Table. Genes encoding hydrogen peroxide-degrading enzymes in sequenced bacterial strains isolated from C. elegans natural microbiome.

https://doi.org/10.1371/journal.ppat.1010112.s007

(XLSX)

S2 Table. Bacterial strains tested for catalase activity.

https://doi.org/10.1371/journal.ppat.1010112.s008

(XLSX)

S5 Table. MOYb nematode microbiome collection from residential compost.

https://doi.org/10.1371/journal.ppat.1010112.s011

(XLSX)

Acknowledgments

We thank Erin Cram, Edward Geisinger, and Julian Stanley for detailed comments on our manuscript. Joy Alcedo, James Imlay, Dennis Kim, Gary Ruvkun, Piali Sengupta, and Peter Setlow kindly provided strains. We benefitted from discussions with members of Javier Apfeld’s and Erin Cram’s labs, Yunrong Chai, Marie-Anne Felix, and Deborah Gordon. Some strains were provided by the CGC, which is funded by NIH Office of Research Infrastructure Programs (P40 OD010440).

References

  1. 1. Ezenwa VO, Gerardo NM, Inouye DW, Medina M, Xavier JB. Microbiology. Animal behavior and the microbiome. Science. 2012;338(6104):198–9. Epub 2012/10/16. pmid:23066064.
  2. 2. McFall-Ngai M, Hadfield MG, Bosch TC, Carey HV, Domazet-Loso T, Douglas AE, et al. Animals in a bacterial world, a new imperative for the life sciences. Proc Natl Acad Sci U S A. 2013;110(9):3229–36. Epub 2013/02/09. pmid:23391737; PubMed Central PMCID: PMC3587249.
  3. 3. Gordon DM. The Evolution of the Algorithms for Collective Behavior. Cell Syst. 2016;3(6):514–20. Epub 2016/12/24. pmid:28009263.
  4. 4. Mishra S, Imlay J. Why do bacteria use so many enzymes to scavenge hydrogen peroxide? Archives of biochemistry and biophysics. 2012;525(2):145–60. pmid:22609271; PubMed Central PMCID: PMC3413786.
  5. 5. Avery OT, Morgan HJ. The Occurrence of Peroxide in Cultures of Pneumococcus. The Journal of experimental medicine. 1924;39(2):275–87. pmid:19868843; PubMed Central PMCID: PMC2128508.
  6. 6. Imlay JA. Where in the world do bacteria experience oxidative stress? Environmental microbiology. 2018. pmid:30307099.
  7. 7. Chance B, Sies H, Boveris A. Hydroperoxide metabolism in mammalian organs. Physiological reviews. 1979;59(3):527–605. pmid:37532.
  8. 8. Schiffer JA, Servello FA, Heath WR, Amrit FRG, Stumbur SV, Eder M, et al. Caenorhabditis elegans processes sensory information to choose between freeloading and self-defense strategies. eLife. 2020;9. Epub 2020/05/06. pmid:32367802.
  9. 9. West SA, Griffin AS, Gardner A, Diggle SP. Social evolution theory for microorganisms. Nature reviews Microbiology. 2006;4(8):597–607. pmid:16845430.
  10. 10. Cook SJ, Jarrell TA, Brittin CA, Wang Y, Bloniarz AE, Yakovlev MA, et al. Whole-animal connectomes of both Caenorhabditis elegans sexes. Nature. 2019;571(7763):63–71. Epub 2019/07/05. pmid:31270481; PubMed Central PMCID: PMC6889226.
  11. 11. Sulston JE, Schierenberg E, White JG, Thomson JN. The embryonic cell lineage of the nematode Caenorhabditis elegans. Developmental biology. 1983;100(1):64–119. pmid:6684600.
  12. 12. Samuel BS, Rowedder H, Braendle C, Felix MA, Ruvkun G. Caenorhabditis elegans responses to bacteria from its natural habitats. Proc Natl Acad Sci U S A. 2016;113(27):E3941–9. pmid:27317746; PubMed Central PMCID: PMC4941482.
  13. 13. Dirksen P, Marsh SA, Braker I, Heitland N, Wagner S, Nakad R, et al. The native microbiome of the nematode Caenorhabditis elegans: gateway to a new host-microbiome model. BMC Biol. 2016;14:38. Epub 2016/05/11. pmid:27160191; PubMed Central PMCID: PMC4860760.
  14. 14. Berg M, Stenuit B, Ho J, Wang A, Parke C, Knight M, et al. Assembly of the Caenorhabditis elegans gut microbiota from diverse soil microbial environments. ISME J. 2016;10(8):1998–2009. Epub 2016/01/23. pmid:26800234; PubMed Central PMCID: PMC5029150.
  15. 15. Dirksen P, Assie A, Zimmermann J, Zhang F, Tietje AM, Marsh SA, et al. CeMbio - The Caenorhabditis elegans Microbiome Resource. G3. 2020;10(9):3025–39. Epub 2020/07/17. pmid:32669368; PubMed Central PMCID: PMC7466993.
  16. 16. O’Donnell MP, Fox BW, Chao PH, Schroeder FC, Sengupta P. A neurotransmitter produced by gut bacteria modulates host sensory behaviour. Nature. 2020;583(7816):415–20. Epub 2020/06/20. pmid:32555456.
  17. 17. Passardi F, Zamocky M, Favet J, Jakopitsch C, Penel C, Obinger C, et al. Phylogenetic distribution of catalase-peroxidases: are there patches of order in chaos? Gene. 2007;397(1-2):101–13. pmid:17561356.
  18. 18. Kniazeva M, Ruvkun G. Rhizobium induces DNA damage in Caenorhabditis elegans intestinal cells. Proc Natl Acad Sci U S A. 2019;116(9):3784–92. pmid:30808764; PubMed Central PMCID: PMC6397575.
  19. 19. Bolm M, Jansen WT, Schnabel R, Chhatwal GS. Hydrogen peroxide-mediated killing of Caenorhabditis elegans: a common feature of different streptococcal species. Infection and immunity. 2004;72(2):1192–4. pmid:14742574; PubMed Central PMCID: PMC321644.
  20. 20. Jansen WT, Bolm M, Balling R, Chhatwal GS, Schnabel R. Hydrogen peroxide-mediated killing of Caenorhabditis elegans by Streptococcus pyogenes. Infection and immunity. 2002;70(9):5202–7. pmid:12183571; PubMed Central PMCID: PMC128270.
  21. 21. Moy TI, Mylonakis E, Calderwood SB, Ausubel FM. Cytotoxicity of hydrogen peroxide produced by Enterococcus faecium. Infection and immunity. 2004;72(8):4512–20. pmid:15271910; PubMed Central PMCID: PMC470665.
  22. 22. Seaver LC, Imlay JA. Alkyl hydroperoxide reductase is the primary scavenger of endogenous hydrogen peroxide in Escherichia coli. Journal of bacteriology. 2001;183(24):7173–81. pmid:11717276; PubMed Central PMCID: PMC95566.
  23. 23. Zhang Y, Lu H, Bargmann CI. Pathogenic bacteria induce aversive olfactory learning in Caenorhabditis elegans. Nature. 2005;438(7065):179–84. Epub 2005/11/11. pmid:16281027.
  24. 24. Hillier LW, Miller RD, Baird SE, Chinwalla A, Fulton LA, Koboldt DC, et al. Comparison of C. elegans and C. briggsae genome sequences reveals extensive conservation of chromosome organization and synteny. PLoS Biol. 2007;5(7):e167. Epub 2007/07/05. pmid:17608563; PubMed Central PMCID: PMC1914384.
  25. 25. Bol DK, Yasbin RE. Analysis of the dual regulatory mechanisms controlling expression of the vegetative catalase gene of Bacillus subtilis. Journal of bacteriology. 1994;176(21):6744–8. Epub 1994/11/01. PubMed Central PMCID: PMC197032. pmid:7961428
  26. 26. Casillas-Martinez L, Setlow P. Alkyl hydroperoxide reductase, catalase, MrgA, and superoxide dismutase are not involved in resistance of Bacillus subtilis spores to heat or oxidizing agents. Journal of bacteriology. 1997;179(23):7420–5. Epub 1997/12/11. PubMed Central PMCID: PMC179693. pmid:9393707
  27. 27. Zhang F, Berg M, Dierking K, Felix MA, Shapira M, Samuel BS, et al. Caenorhabditis elegans as a Model for Microbiome Research. Frontiers in microbiology. 2017;8:485. pmid:28386252; PubMed Central PMCID: PMC5362939.
  28. 28. Loewen P. Probing the structure of catalase HPII of Escherichia coli--a review. Gene. 1996;179(1):39–44. Epub 1996/11/07. pmid:8955627
  29. 29. Powers L, Hillar A, Loewen PC. Active site structure of the catalase-peroxidases from Mycobacterium tuberculosis and Escherichia coli by extended X-ray absorption fine structure analysis. Biochimica et biophysica acta. 2001;1546(1):44–54. Epub 2001/03/21. pmid:11257507.
  30. 30. Sze JY, Victor M, Loer C, Shi Y, Ruvkun G. Food and metabolic signalling defects in a Caenorhabditis elegans serotonin-synthesis mutant. Nature. 2000;403(6769):560–4. pmid:10676966.
  31. 31. Zheng X, Chung S, Tanabe T, Sze JY. Cell-type specific regulation of serotonergic identity by the C. elegans LIM-homeodomain factor LIM-4. Developmental biology. 2005;286(2):618–28. Epub 2005/09/20. pmid:16168406.
  32. 32. Liang B, Moussaif M, Kuan CJ, Gargus JJ, Sze JY. Serotonin targets the DAF-16/FOXO signaling pathway to modulate stress responses. Cell Metab. 2006;4(6):429–40. Epub 2006/12/05. pmid:17141627.
  33. 33. Entchev EV, Patel DS, Zhan M, Steele AJ, Lu H, Ch’ng Q. A gene-expression-based neural code for food abundance that modulates lifespan. eLife. 2015;4:e06259. pmid:25962853; PubMed Central PMCID: PMC4417936.
  34. 34. Patel DS, Diana G, Entchev EV, Zhan M, Lu H, Ch’ng Q. A Multicellular Network Mechanism for Temperature-Robust Food Sensing. Cell Rep. 2020;33(12):108521. Epub 2020/12/29. pmid:33357442.
  35. 35. Cunningham KA, Hua Z, Srinivasan S, Liu J, Lee BH, Edwards RH, et al. AMP-activated kinase links serotonergic signaling to glutamate release for regulation of feeding behavior in C. elegans. Cell Metab. 2012;16(1):113–21. Epub 2012/07/10. pmid:22768843; PubMed Central PMCID: PMC3413480.
  36. 36. Melo JA, Ruvkun G. Inactivation of conserved C. elegans genes engages pathogen- and xenobiotic-associated defenses. Cell. 2012;149(2):452–66. Epub 2012/04/17. pmid:22500807; PubMed Central PMCID: PMC3613046.
  37. 37. Shivers RP, Kooistra T, Chu SW, Pagano DJ, Kim DH. Tissue-specific activities of an immune signaling module regulate physiological responses to pathogenic and nutritional bacteria in C. elegans. Cell Host Microbe. 2009;6(4):321–30. Epub 2009/10/20. pmid:19837372; PubMed Central PMCID: PMC2772662.
  38. 38. Ranganathan R, Sawin ER, Trent C, Horvitz HR. Mutations in the Caenorhabditis elegans serotonin reuptake transporter MOD-5 reveal serotonin-dependent and -independent activities of fluoxetine. The Journal of neuroscience: the official journal of the Society for Neuroscience. 2001;21(16):5871–84. Epub 2001/08/07. pmid:11487610; PubMed Central PMCID: PMC6763176.
  39. 39. Ferkey DM, Sengupta P, L’Etoile ND. Chemosensory signal transduction in Caenorhabditis elegans. Genetics. 2021;217(3). Epub 2021/03/12. pmid:33693646; PubMed Central PMCID: PMC8045692.
  40. 40. White JG, Southgate E, Thomson JN, Brenner S. The Structure of the Nervous System of the Nematode C.elegans. Phil Trans Royal Soc Lond B. 1986;314:1–340.
  41. 41. Bargmann CI. Chemosensation in C. elegans. WormBook. 2006:1–29. Epub 2007/12/01. https://doi.org/10.1895/wormbook.1.123.1 pmid:18050433; PubMed Central PMCID: PMC4781564.
  42. 42. Ramot D, MacInnis BL, Goodman MB. Bidirectional temperature-sensing by a single thermosensory neuron in C. elegans. Nature neuroscience. 2008;11(8):908–15. Epub 2008/07/29. pmid:18660808; PubMed Central PMCID: PMC2587641.
  43. 43. Bargmann CI, Horvitz HR. Chemosensory neurons with overlapping functions direct chemotaxis to multiple chemicals in C. elegans. Neuron. 1991;7(5):729–42. pmid:1660283.
  44. 44. Pierce-Shimomura JT, Faumont S, Gaston MR, Pearson BJ, Lockery SR. The homeobox gene lim-6 is required for distinct chemosensory representations in C. elegans. Nature. 2001;410(6829):694–8. Epub 2001/04/05. pmid:11287956.
  45. 45. Bargmann CI, Hartwieg E, Horvitz HR. Odorant-selective genes and neurons mediate olfaction in C. elegans. Cell. 1993;74(3):515–27. Epub 1993/08/13. pmid:8348618.
  46. 46. Zimmer M, Gray JM, Pokala N, Chang AJ, Karow DS, Marletta MA, et al. Neurons detect increases and decreases in oxygen levels using distinct guanylate cyclases. Neuron. 2009;61(6):865–79. pmid:19323996; PubMed Central PMCID: PMC2760494.
  47. 47. Guillermin ML, Carrillo MA, Hallem EA. A Single Set of Interneurons Drives Opposite Behaviors in C. elegans. Curr Biol. 2017;27(17):2630–9 e6. Epub 2017/08/22. pmid:28823678; PubMed Central PMCID: PMC6193758.
  48. 48. Hilliard MA, Bargmann CI, Bazzicalupo P. C. elegans responds to chemical repellents by integrating sensory inputs from the head and the tail. Curr Biol. 2002;12(9):730–4. Epub 2002/05/15. pmid:12007416.
  49. 49. Gray JM, Hill JJ, Bargmann CI. A circuit for navigation in Caenorhabditis elegans. Proc Natl Acad Sci U S A. 2005;102(9):3184–91. pmid:15689400; PubMed Central PMCID: PMC546636.
  50. 50. Liu Z, Kariya MJ, Chute CD, Pribadi AK, Leinwand SG, Tong A, et al. Predator-secreted sulfolipids induce defensive responses in C. elegans. Nature communications. 2018;9(1):1128. Epub 2018/03/21. pmid:29555902; PubMed Central PMCID: PMC5859177.
  51. 51. Meisel JD, Panda O, Mahanti P, Schroeder FC, Kim DH. Chemosensation of bacterial secondary metabolites modulates neuroendocrine signaling and behavior of C. elegans. Cell. 2014;159(2):267–80. pmid:25303524; PubMed Central PMCID: PMC4194030.
  52. 52. Hao Y, Yang W, Ren J, Hall Q, Zhang Y, Kaplan JM. Thioredoxin shapes the C. elegans sensory response to Pseudomonas produced nitric oxide. eLife. 2018;7. Epub 2018/07/18. pmid:30014846; PubMed Central PMCID: PMC6066330.
  53. 53. Broekmans OD, Rodgers JB, Ryu WS, Stephens GJ. Resolving coiled shapes reveals new reorientation behaviors in C. elegans. eLife. 2016;5. Epub 2016/09/21. pmid:27644113; PubMed Central PMCID: PMC5030097.
  54. 54. Cornils A, Gloeck M, Chen Z, Zhang Y, Alcedo J. Specific insulin-like peptides encode sensory information to regulate distinct developmental processes. Development. 2011;138(6):1183–93. pmid:21343369; PubMed Central PMCID: PMC3042873.
  55. 55. You YJ, Kim J, Raizen DM, Avery L. Insulin, cGMP, and TGF-beta signals regulate food intake and quiescence in C. elegans: a model for satiety. Cell Metab. 2008;7(3):249–57. Epub 2008/03/05. pmid:18316030; PubMed Central PMCID: PMC3786678.
  56. 56. Hill AJ, Mansfield R, Lopez JM, Raizen DM, Van Buskirk C. Cellular stress induces a protective sleep-like state in C. elegans. Curr Biol. 2014;24(20):2399–405. Epub 2014/09/30. pmid:25264259; PubMed Central PMCID: PMC4254280.
  57. 57. Felix MA, Duveau F. Population dynamics and habitat sharing of natural populations of Caenorhabditis elegans and C. briggsae. BMC Biol. 2012;10:59. Epub 2012/06/27. pmid:22731941; PubMed Central PMCID: PMC3414772.
  58. 58. Avery L, Shtonda BB. Food transport in the C. elegans pharynx. The Journal of experimental biology. 2003;206(Pt 14):2441–57. Epub 2003/06/11. pmid:12796460; PubMed Central PMCID: PMC3951750.
  59. 59. Maynard Smith J. Evolution and the theory of games. Cambridge; New York: Cambridge University Press; 1982. viii, 224 p. p.
  60. 60. Wolf DM, Vazirani VV, Arkin AP. Diversity in times of adversity: probabilistic strategies in microbial survival games. Journal of theoretical biology. 2005;234(2):227–53. pmid:15757681.
  61. 61. Kussell E, Leibler S. Phenotypic diversity, population growth, and information in fluctuating environments. Science. 2005;309(5743):2075–8. pmid:16123265.
  62. 62. Song BM, Faumont S, Lockery S, Avery L. Recognition of familiar food activates feeding via an endocrine serotonin signal in Caenorhabditis elegans. eLife. 2013;2:e00329. Epub 2013/02/08. pmid:23390589; PubMed Central PMCID: PMC3564447.
  63. 63. Iwanir S, Brown AS, Nagy S, Najjar D, Kazakov A, Lee KS, et al. Serotonin promotes exploitation in complex environments by accelerating decision-making. BMC Biol. 2016;14:9. Epub 2016/02/06. pmid:26847342; PubMed Central PMCID: PMC4743430.
  64. 64. Rhoades JL, Nelson JC, Nwabudike I, Yu SK, McLachlan IG, Madan GK, et al. ASICs Mediate Food Responses in an Enteric Serotonergic Neuron that Controls Foraging Behaviors. Cell. 2019;176(1-2):85–97 e14. Epub 2018/12/26. pmid:30580965; PubMed Central PMCID: PMC6526957.
  65. 65. Ward A, Liu J, Feng Z, Xu XZ. Light-sensitive neurons and channels mediate phototaxis in C. elegans. Nature neuroscience. 2008;11(8):916–22. Epub 2008/07/08. pmid:18604203; PubMed Central PMCID: PMC2652401.
  66. 66. Liu J, Ward A, Gao J, Dong Y, Nishio N, Inada H, et al. C. elegans phototransduction requires a G protein-dependent cGMP pathway and a taste receptor homolog. Nature neuroscience. 2010;13(6):715–22. Epub 2010/05/04. pmid:20436480; PubMed Central PMCID: PMC2882063.
  67. 67. Ohta A, Ujisawa T, Sonoda S, Kuhara A. Light and pheromone-sensing neurons regulates cold habituation through insulin signalling in Caenorhabditis elegans. Nature communications. 2014;5:4412. Epub 2014/07/23. pmid:25048458; PubMed Central PMCID: PMC4109018.
  68. 68. Ujisawa T, Ohta A, Uda-Yagi M, Kuhara A. Diverse Regulation of Temperature Sensation by Trimeric G-Protein Signaling in Caenorhabditis elegans. PLoS One. 2016;11(10):e0165518. Epub 2016/10/28. pmid:27788246; PubMed Central PMCID: PMC5082853.
  69. 69. Bienert GP, Schjoerring JK, Jahn TP. Membrane transport of hydrogen peroxide. Biochimica et biophysica acta. 2006;1758(8):994–1003. Epub 2006/03/29. pmid:16566894.
  70. 70. Kumsta C, Thamsen M, Jakob U. Effects of oxidative stress on behavior, physiology, and the redox thiol proteome of Caenorhabditis elegans. Antioxid Redox Signal. 2011;14(6):1023–37. Epub 2010/07/24. pmid:20649472; PubMed Central PMCID: PMC3052275.
  71. 71. Meng J, Fu L, Liu K, Tian C, Wu Z, Jung Y, et al. Global profiling of distinct cysteine redox forms reveals wide-ranging redox regulation in C. elegans. Nature communications. 2021;12(1):1415. Epub 2021/03/05. pmid:33658510; PubMed Central PMCID: PMC7930113.
  72. 72. Cheung BH, Cohen M, Rogers C, Albayram O, de Bono M. Experience-dependent modulation of C. elegans behavior by ambient oxygen. Curr Biol. 2005;15(10):905–17. Epub 2005/05/27. pmid:15916947.
  73. 73. Chang AJ, Chronis N, Karow DS, Marletta MA, Bargmann CI. A distributed chemosensory circuit for oxygen preference in C. elegans. PLoS Biol. 2006;4(9):e274. pmid:16903785; PubMed Central PMCID: PMC1540710.
  74. 74. Bhatla N, Horvitz HR. Light and hydrogen peroxide inhibit C. elegans Feeding through gustatory receptor orthologs and pharyngeal neurons. Neuron. 2015;85(4):804–18. pmid:25640076; PubMed Central PMCID: PMC4408612.
  75. 75. Quintin S, Aspert T, Charvin G. Distinct mechanisms underlie H2O2 sensing in C. elegans head and tail. bioRxiv. 2021:2021.07.26.451501.
  76. 76. Guntur AR, Gou B, Gu P, He R, Stern U, Xiang Y, et al. H2O2-Sensitive Isoforms of Drosophila melanogaster TRPA1 Act in Bitter-Sensing Gustatory Neurons to Promote Avoidance of UV During Egg-Laying. Genetics. 2017;205(2):749–59. Epub 2016/12/10. pmid:27932542; PubMed Central PMCID: PMC5289849.
  77. 77. Calhoun AJ, Tong A, Pokala N, Fitzpatrick JA, Sharpee TO, Chalasani SH. Neural Mechanisms for Evaluating Environmental Variability in Caenorhabditis elegans. Neuron. 2015;86(2):428–41. Epub 2015/04/14. pmid:25864633; PubMed Central PMCID: PMC4409562.
  78. 78. Wakabayashi T, Kimura Y, Ohba Y, Adachi R, Satoh Y, Shingai R. In vivo calcium imaging of OFF-responding ASK chemosensory neurons in C. elegans. Biochimica et biophysica acta. 2009;1790(8):765–9. Epub 2009/04/14. pmid:19362117.
  79. 79. Ha HI, Hendricks M, Shen Y, Gabel CV, Fang-Yen C, Qin Y, et al. Functional organization of a neural network for aversive olfactory learning in Caenorhabditis elegans. Neuron. 2010;68(6):1173–86. Epub 2010/12/22. pmid:21172617; PubMed Central PMCID: PMC3038580.
  80. 80. Zaslaver A, Liani I, Shtangel O, Ginzburg S, Yee L, Sternberg PW. Hierarchical sparse coding in the sensory system of Caenorhabditis elegans. Proc Natl Acad Sci U S A. 2015;112(4):1185–9. Epub 2015/01/15. pmid:25583501; PubMed Central PMCID: PMC4313814.
  81. 81. Cai SQ, Sesti F. Oxidation of a potassium channel causes progressive sensory function loss during aging. Nature neuroscience. 2009;12(5):611–7. pmid:19330004; PubMed Central PMCID: PMC2685168.
  82. 82. Li G, Gong J, Lei H, Liu J, Xu XZ. Promotion of behavior and neuronal function by reactive oxygen species in C. elegans. Nature communications. 2016;7:13234. Epub 2016/11/09. pmid:27824033; PubMed Central PMCID: PMC5105148.
  83. 83. Zhang W, He F, Ronan EA, Liu H, Gong J, Liu J, et al. Regulation of photosensation by hydrogen peroxide and antioxidants in C. elegans. PLoS genetics. 2020;16(12):e1009257. Epub 2020/12/11. pmid:33301443; PubMed Central PMCID: PMC7755287.
  84. 84. Doser RL, Amberg GC, Hoerndli FJ. Reactive Oxygen Species Modulate Activity-Dependent AMPA Receptor Transport in C. elegans. The Journal of neuroscience: the official journal of the Society for Neuroscience. 2020;40(39):7405–20. Epub 2020/08/28. pmid:32847966; PubMed Central PMCID: PMC7511182.
  85. 85. Sprong RC, Aarsman CJ, van Oirschot JF, van Asbeck BS. Dimethylthiourea protects rats against gram-negative sepsis and decreases tumor necrosis factor and nuclear factor kappaB activity. J Lab Clin Med. 1997;129(4):470–81. Epub 1997/04/01. pmid:9104891
  86. 86. Schroder E, Eaton P. Hydrogen peroxide as an endogenous mediator and exogenous tool in cardiovascular research: issues and considerations. Curr Opin Pharmacol. 2008;8(2):153–9. Epub 2008/02/05. pmid:18243791.
  87. 87. Juozaityte V, Pladevall-Morera D, Podolska A, Norgaard S, Neumann B, Pocock R. The ETS-5 transcription factor regulates activity states in Caenorhabditis elegans by controlling satiety. Proc Natl Acad Sci U S A. 2017;114(9):E1651–E8. pmid:28193866; PubMed Central PMCID: PMC5338484.
  88. 88. Nercessian O, Fouquet Y, Pierre C, Prieur D, Jeanthon C. Diversity of Bacteria and Archaea associated with a carbonate-rich metalliferous sediment sample from the Rainbow vent field on the Mid-Atlantic Ridge. Environmental microbiology. 2005;7(5):698–714. Epub 2005/04/12. pmid:15819852.
  89. 89. Turner S, Pryer KM, Miao VPW, Palmer JD. Investigating deep phylogenetic relationships among cyanobacteria and plastids by small submit rRNA sequence analysis. J Eukaryot Microbiol. 1999;46(4):327–38. WOS:000081944700003. pmid:10461381
  90. 90. Apprill A, McNally S, Parsons R, Weber L. Minor revision to V4 region SSU rRNA 806R gene primer greatly increases detection of SAR11 bacterioplankton. Aquat Microb Ecol. 2015;75(2):129–37. WOS:000357106200004.
  91. 91. Zimmermann J, Obeng N, Yang W, Pees B, Petersen C, Waschina S, et al. The functional repertoire contained within the native microbiota of the model nematode Caenorhabditis elegans. ISME J. 2020;14(1):26–38. Epub 2019/09/06. pmid:31484996; PubMed Central PMCID: PMC6908608.
  92. 92. Chen IA, Chu K, Palaniappan K, Ratner A, Huang J, Huntemann M, et al. The IMG/M data management and analysis system v.6.0: new tools and advanced capabilities. Nucleic acids research. 2021;49(D1):D751–D63. Epub 2020/10/30. pmid:33119741; PubMed Central PMCID: PMC7778900.
  93. 93. Galperin MY, Wolf YI, Makarova KS, Vera Alvarez R, Landsman D, Koonin EV. COG database update: focus on microbial diversity, model organisms, and widespread pathogens. Nucleic acids research. 2021;49(D1):D274–D81. Epub 2020/11/10. pmid:33167031; PubMed Central PMCID: PMC7778934.
  94. 94. Sievers F, Wilm A, Dineen D, Gibson TJ, Karplus K, Li W, et al. Fast, scalable generation of high-quality protein multiple sequence alignments using Clustal Omega. Mol Syst Biol. 2011;7:539. Epub 2011/10/13. pmid:21988835; PubMed Central PMCID: PMC3261699.
  95. 95. Iwase T, Tajima A, Sugimoto S, Okuda K, Hironaka I, Kamata Y, et al. A simple assay for measuring catalase activity: a visual approach. Scientific reports. 2013;3:3081. Epub 2013/10/31. pmid:24170119; PubMed Central PMCID: PMC3812649.
  96. 96. Si G, Kanwal JK, Hu Y, Tabone CJ, Baron J, Berck M, et al. Structured Odorant Response Patterns across a Complete Olfactory Receptor Neuron Population. Neuron. 2019;101(5):950–62 e7. Epub 2019/01/27. pmid:30683545; PubMed Central PMCID: PMC6756926.
  97. 97. Donnelly JL, Clark CM, Leifer AM, Pirri JK, Haburcak M, Francis MM, et al. Monoaminergic orchestration of motor programs in a complex C. elegans behavior. PLoS Biol. 2013;11(4):e1001529. Epub 2013/04/09. pmid:23565061; PubMed Central PMCID: PMC3614513.